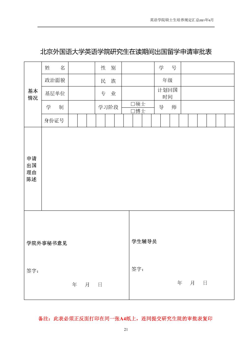
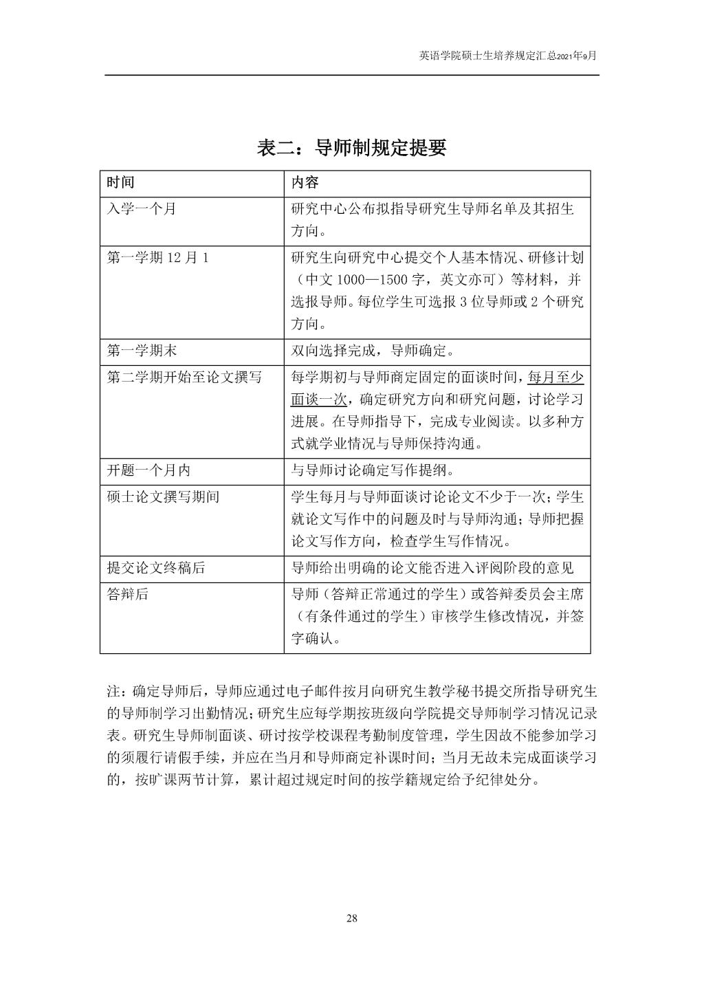
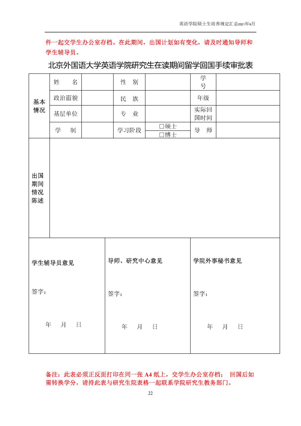
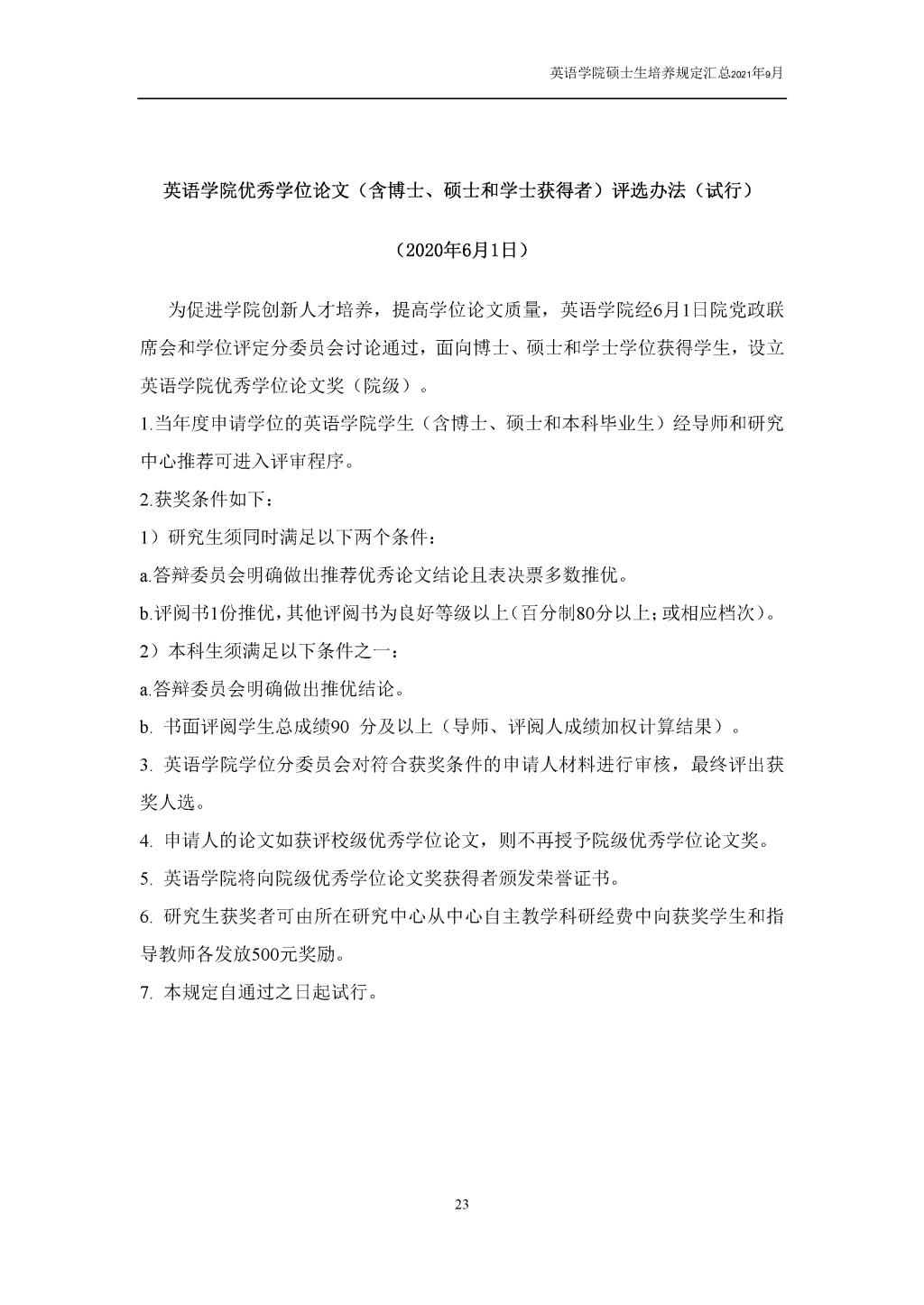
太阳集团tyc9728硕士生培养规定汇总(学生版)



Copyright @ BFSU. 中国·太阳集团tyc9728(股份)有限公司-官方网站 版权所有. 地址:北京市海淀区西三环北路2号/19号    邮编:100089  Supported by BFSU ITC